产业服务平台
智能制造进园区
征集令!湖南省“智能制造进园区”郴州站活动专家征集!
发布时间:2022-08-03
湖南省“智能制造进园区”
第二站
我们走去郴 州!
现面向会员单位
征 集 专 家 啦!

活 动 目 的
2022年湖南省“智能制造进园区”郴州站活动旨在通过调研企业走访、专家与调研企业现场交流座谈,进行智能制造现场诊断等活动形式,支持郴州企业根据自身特点确定智能化改造升级路线,畅通智能制造供需对接落地渠道,提高郴州企业智能制造水平,加快推进优质智能制造系统解决方案的普及应用,进一步推动智能制造的深化应用和全面推广,为国家重要先进制造业高地建设提供有力支撑。
时 间 安 排
调研时间:8月15日--16日(暂定)
总 结 会:8月24日(暂定)
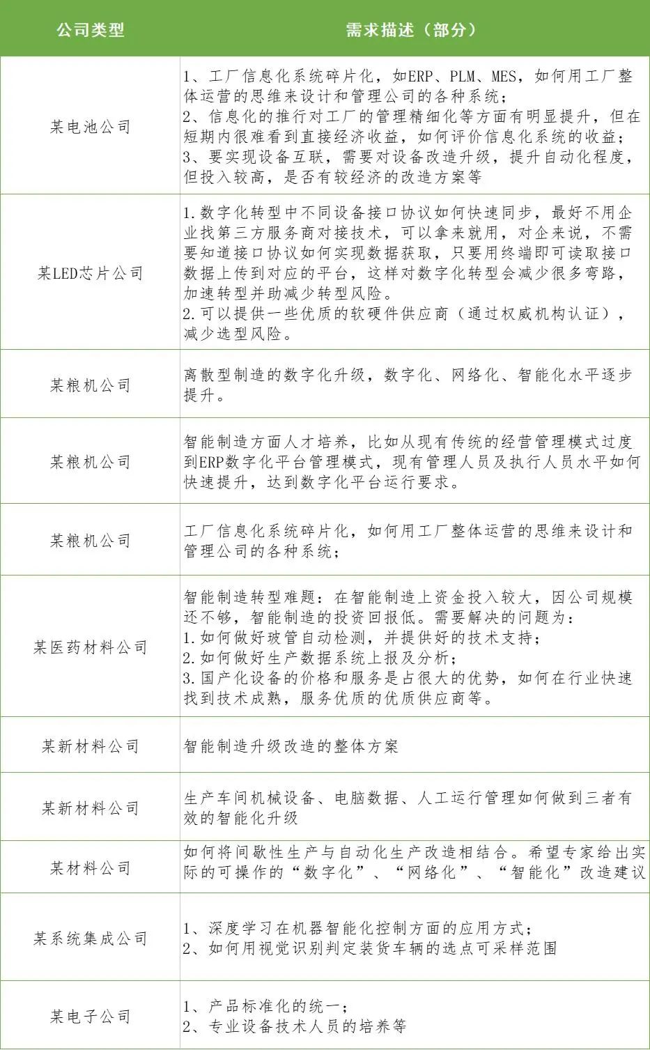
调 研 企 业 诉 求(部分)

专 家 要 求
湖南省“智能制造进园区”郴州站活动,拟每条产业链征集5-7名专家,专家报名成功后,协会将统一进行筛选。调研专家要求如下:
1、有相关专业基础、丰富的行业经验及应用案例,调研企业专家级别在CIO以上、高校调研专家职称应在讲师以上;
2、请保证两天的调研过程中全程参与,如临时有事,应保证推荐一位有同等专业及技术水平的专家代替完成剩余企业的调研;
3、每条产业链每单位仅限一人报名,如企业现场有需求可以跟进项目,各位公司的项目经理可调研后自行对接;
4、调研结束后,各位专家需要结合现场调研的实际情况,完成企业诊断报告,并出席总结会。

扫描二维码,马上报名!
截止时间:8月14日