������������������������������������������������������

产业服务平台

智能制造进园区

湖南省“智能制造进园区”岳阳站倒计时 6 天!

���������������2022-05-11

湖南省“智能制造进园区”岳阳站

倒计时

6 天!

图片



 活 动 目 的

2022年湖南省“智能制造进园区”首站岳阳站活动旨在通过调研企业走访、专家与调研企业现场交流座谈,进行智能制造现场诊断等活动形式,支持岳阳企业根据自身特点确定智能化改造升级路线,畅通智能制造供需对接落地渠道,提高岳阳企业智能制造水平,加快推进优质智能制造系统解决方案的普及应用,进一步推动智能制造的深化应用和全面推广,为国家重要先进制造业高地建设提供有力支撑。


 时 间 安 排

调研时间:5月18日、19日全天(下周三、周四)

(周三上午8点半集合 统一乘大巴出发岳阳,周四下午调研完后统一乘大巴返回长沙)

              


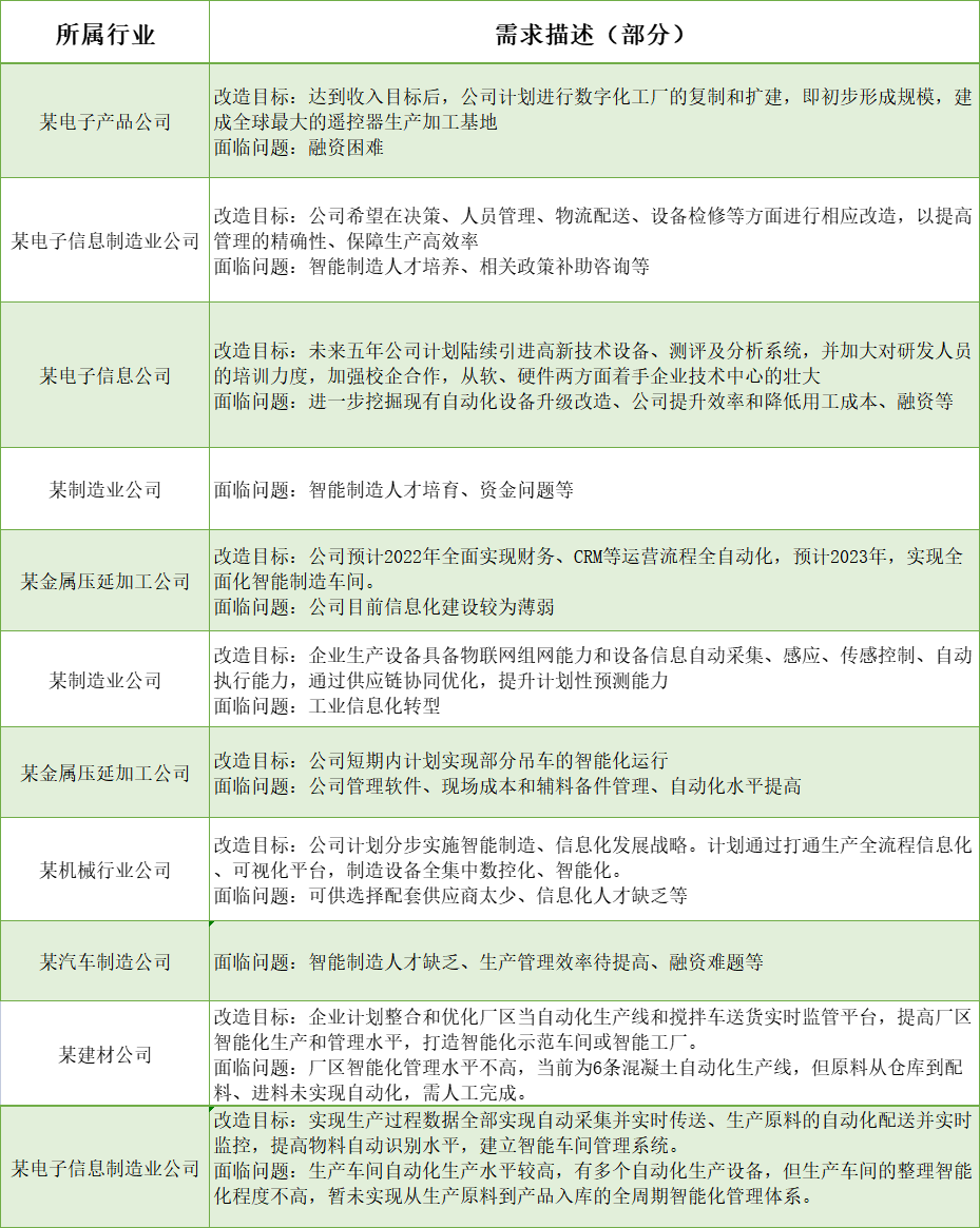
 调 研 企 业 诉 求(部分)


图片



 专 家 要 求

湖南省“智能制造进园区”岳阳站活动,拟每条产业链征集5-6名专家,专家报名成功后,协会将统一进行筛选。调研专家要求如下:

1、有相关专业基础、丰富的行业经验及应用案例,调研企业专家级别在CIO以上、高校调研专家职称应在讲师以上;

2、请保证两天的调研过程中全程参与,如临时有事,应保证推荐一位有同等专业及技术水平的专家代替完成剩余企业的调研;

3、每条产业链每单位仅限一人报名,如企业现场有需求可以跟进项目,各位公司的项目经理可调研后自行对接;

4、调研结束后,各位专家需要结合现场调研的实际情况,完成企业诊断报告,并出席总结会。


图片

报名截止时间:5月12日 16:00