������������������������������������������������������

������������

协会动态

这些会员单位上榜2025年湖南省首台(套)重大技术装备认定名单!

���������������2025-09-05

湖南省工业和信息化厅


关于公布2025年湖南省首台(套)重大技术装备认定名单的通知



湘工信装备〔2025〕327号

各市州工信局,有关企业:

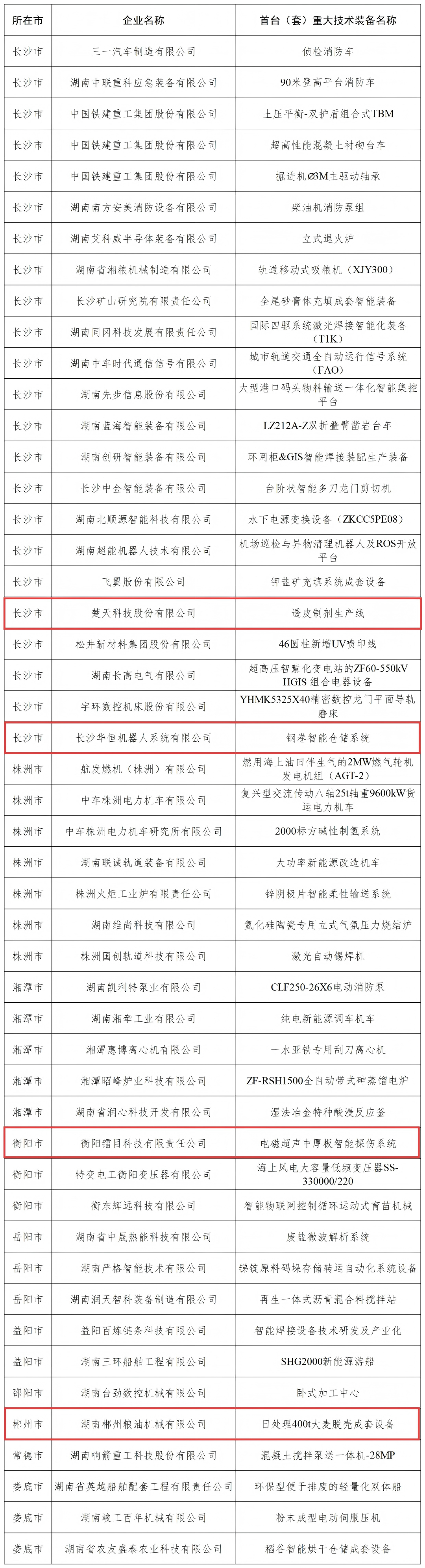
根据《湖南省工业和信息化厅关于印发<湖南省首台(套)重大技术装备认定管理办法>的通知》(湘工信装备〔2025〕234号)要求,经企业自主申报、市州工信部门审查推荐、省工业和信息化厅初审、专家评审、网上公示等程序,认定三一汽车制造有限公司“侦检消防车”等49个产品为2025年湖南省首台(套)重大技术装备,现予公布。

附件:2025年湖南省首台(套)重大技术装备认定名单

湖南省工业和信息化厅

2025年9月2日

附件

2025年湖南省首台(套)重大技术装备认定名单

来源:湖南省工业和信息化厅装备工业一处