������������������������������������������������������

政策服务平台

国家政策

图解!《工业互联网专项工作组2022年工作计划》

���������������2022-04-15

关于印发《工业互联网专项工作组2022年工作计划》的通知



工厅信管〔2022〕256号

工业互联网专项工作组成员单位办公厅(办公室、综合司):


经商各单位同意,现将《工业互联网专项工作组2022年工作计划》印发给你们,请认真抓好落实。


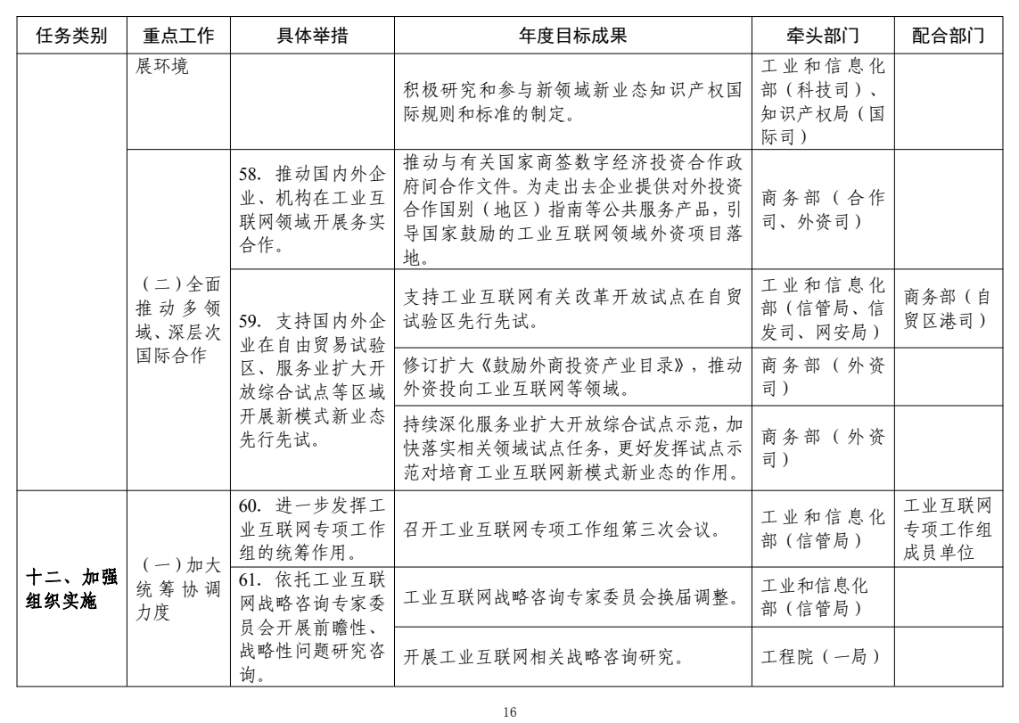
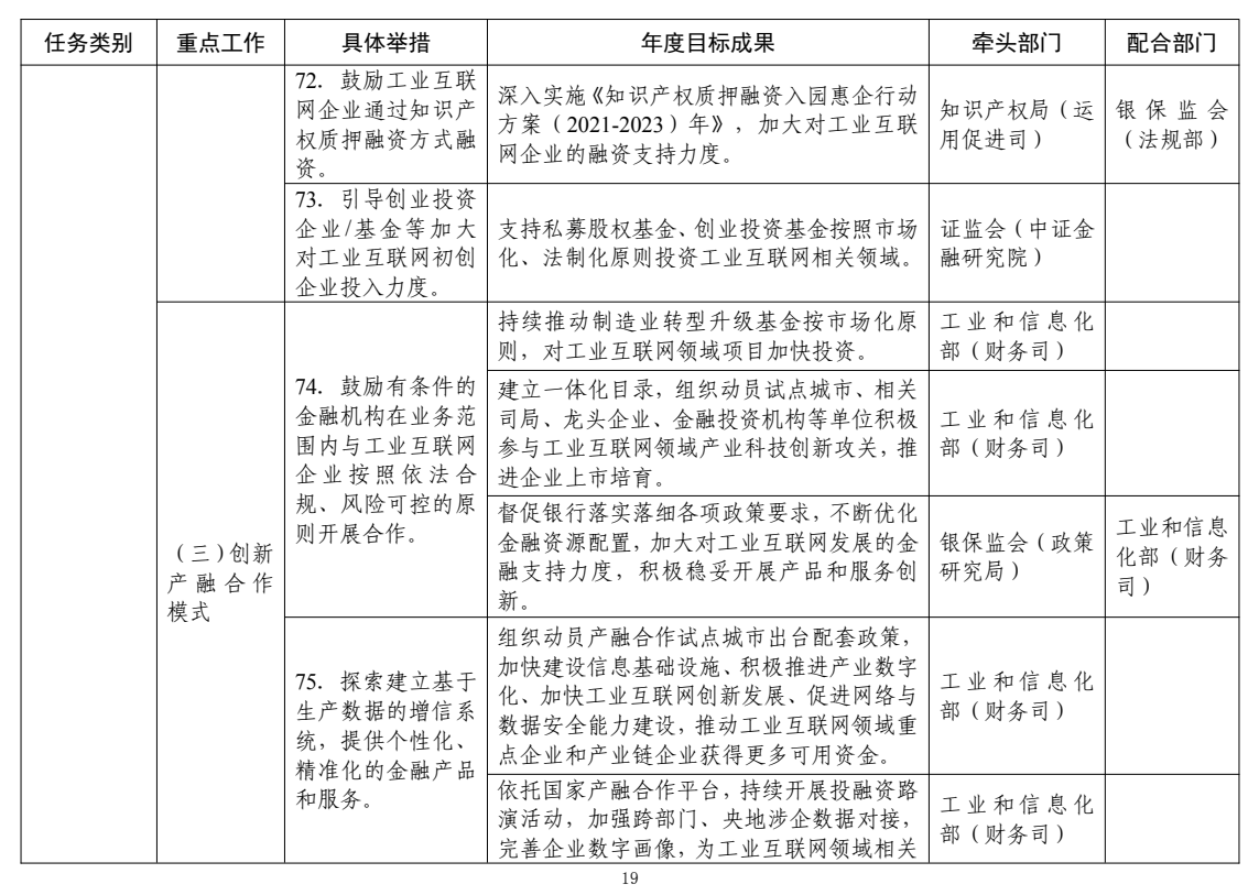
附件:工业互联网专项工作组2022年工作计划


工业互联网专项工作组办公室

2022年4月6日